首页
关于
服务
合作
经验
案例
招聘
联络
商标转让
新闻 · 中心
CASE
经验分享
司法实践
发布时间:2026-02-28
摘自:亚佳知识产权
中国商标注册全流程及资料简介
一、中国商标注册流程
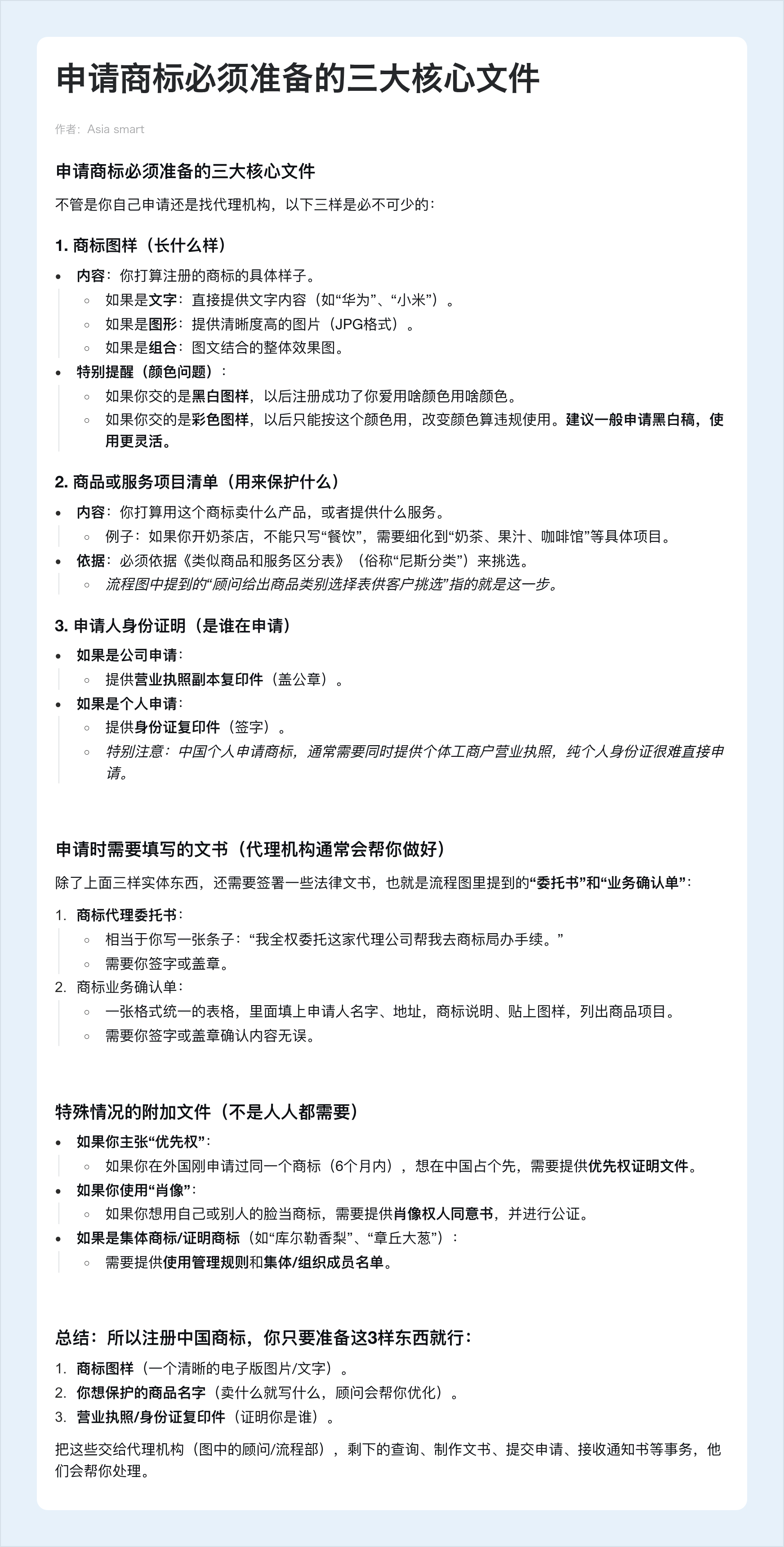
二、申请商标必须准备的三大核心文件
上一篇:商标续展必读:程序、费用与关键风险提示
下一篇:7步法选靠谱商标代理,照做就行(下集)
最新动态
第一期 通识篇 读懂海外
2026-04-30
美国商标购物网站证据提
2026-04-30
第三期:专项篇 出海品牌
2026-04-30
中国企业出海商标风险全
2026-04-15
重视商标注册中商品项目
2026-04-01